1. 지수
- 지수의 정의
a > 0, n을 양의 정수라고 할 때

- 지수의 공식
a > 0, b > 0, m, n을 실수라고 할 때

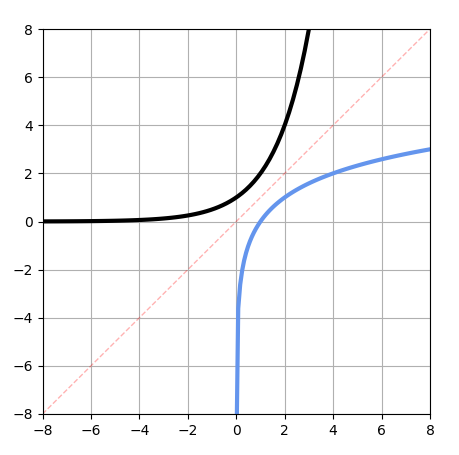
1-1. 지수 함수 : 를 밑으로 한 지수 함수 y = a^x
▼ x가 증가하면 반드시 y도 증가하고 (a>1일때)
▼ 밑 a가 클수록 그래프는 급격히 증가한다.
▼ 그래프는 항상 0보다 위에 있기 때문에 지수 함수는 음수와 양수를 모두 양수로 옮기는 함수로 불린다.

2. 로그 : 로그함수는 지수 함수의 입력과 출력을 거꾸로 한것. 지수함수의 역함수
- 로그의 정의
a를 1이 아닌 양의 실수라고 할 때 y=a^x 이면

- 로그의 공식
a,b를 1이 아닌 양의 실수라고 할 때

▼a를 밑으로 한 로그 함수 y = log_a^x
▼ y = a^x 그래프와 y =x 선에서 대칭 (검정색 선이 지수함수 그래프)
▼ 그래프는 a>0 범위에서만 정의됨
▼ x가 커지면 커질수록 그래프는 증가하지만 기울기는 점점 완만해짐.

* 만약 밑을 명기하지않고 log x로 쓰면 밑에 e라고 사용한 셈. 이거를 자연로그 또는 네이피어 수라고 부름
▼ 로그를 취해도 최솟값을 취하는 값은 변하지 않는다.
argmin f(x) = argmin log f(x)

'머신러닝 > 개념익히기' 카테고리의 다른 글
| 혼동행렬 / 성능평가지표 (0) | 2023.07.17 |
|---|---|
| 학습/테스트데이터 - 홀드아웃, k-분할 교차검증, 과적합, 앙상블학습 (0) | 2023.07.17 |
| 행렬 (0) | 2023.05.16 |
| 머신러닝에 필요한 수학 기본 - 합 / 곱 / 미분 (0) | 2023.05.15 |
| 벡터와 연산 (0) | 2023.05.10 |