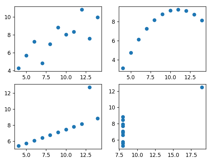
<앤스콤 4분할 그래프>
- 영국의 프랭크 앤스콤이 발견한 함정을 보여주기 위해 만든 그래프
- 데이터를 시각화하지 않고 수치(평균, 분산과 같은 수칫값, 상관관계 회귀선)가 같다는 이유로 모든 데이터가 같을 거라고 생각하는 함정을 지적.
- 하지만 각 데이터 그룹을 시각화하면 데이터 그룹이 서로 다른 데이터 패턴을 가지고 있다는 점을 금방 알 수 있음.
1. 앤스콤 데이터 집합 불러오기
> 앤스콤 데이터 집합은 seaborn 라이브러리에 포함되어있음.
> 아래 코드처럼 불러올 수 있음.




>> 선말고 다른 마커로 하고싶으면 아래 링크 참고
https://matplotlib.org/stable/api/markers_api.html#module-matplotlib.markers
2. 앤스콤 데이터 집합은 4개의 데이터 그룹으로 구성되어 있는데 이 그룹의 차이를 파악하려면 그래프로 시각화해야한다고 함.

>> 이처럼 데이터는 다르지만 평균과 표준편차는 같다.
** 그래프를 그리기 위한 과정
1. 데이터 값 추출

2. 그래프 격자 그리기


3. 데이터 전달하기


4. 제목 추가하기


5. fig.tight_layout() 해주면 겹치는 이름과 숫자 정리해줌

>>> 숫치는 같지만 그래프의 형태는 다를 수 있다는걸 보여주는 예! : 앤스콤 4분할 데이터
'데이터분석 > Matplotlib &Seaborn' 카테고리의 다른 글
| matplotlib 그래프 그리기 디테일한 부분 모음모음 (0) | 2023.07.03 |
|---|---|
| matplotlib 그래프 그리기 이것저것 추가 내용 (0) | 2023.06.30 |
| seaborn으로 다변량 그래프 그리기 (0) | 2023.06.19 |
| seaborn 활용해 그래프 그리기 (0) | 2023.06.19 |
| pandas / matplotlib 그래프 그리기(종류) (0) | 2023.06.18 |